HERMITAGE HOUSE
www.hermitagehouse.org | Interactive | Branding Spring 2018, Edinboro University | Professor: Cassandra Reese | Co-Designer: Ashley Lewis
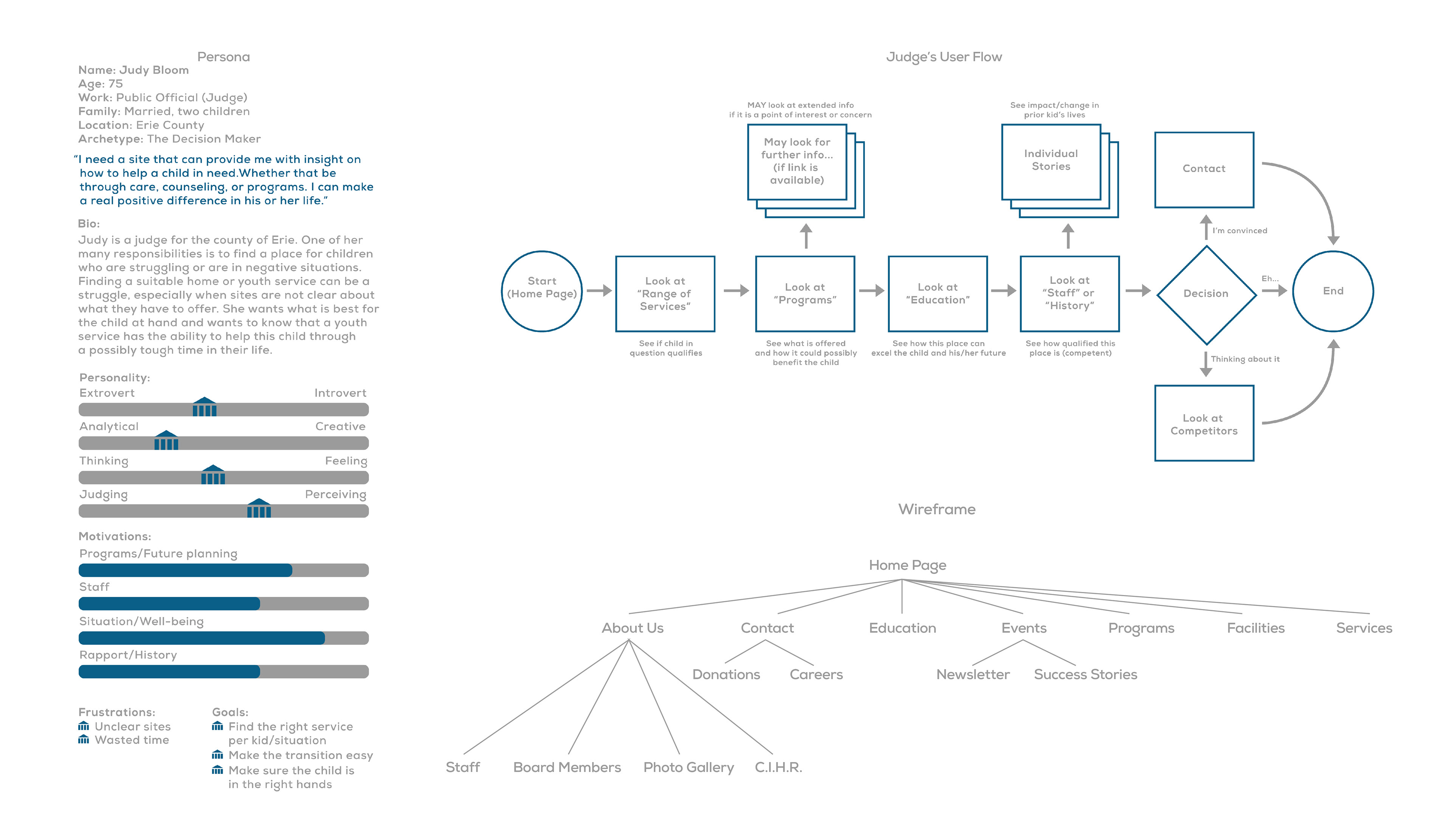
The Hermitage House website needed to be inviting, professional, as well as informational. Through research, client meetings, and location visits a new site and logo were developed in collaboration with a fellow designer.